光学  

   你现在的位置:JUNTRY>>主 页>>电气>>单片机>>         今天是:

 

89C2051制作PC遥控器

 

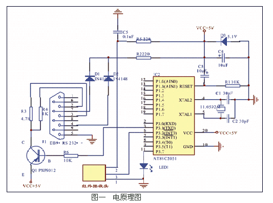
 电路的基本原理就是通过红外接收头收集红外信号,当有红外信号进来时,单片机AT89C2051软件执行中断并对采集到的红外信号进行解码,并从串口送到PC,PC软件Girder收到串口发来的字符再根据定义做出相应的命令操作(Girder的基本使用方法请查看<打造超级PC遥控器>)。电路中使用了几个简单的元件做成串口窃电电路,使这个遥控器不需要再外接电源,插到串口上就可以使用了,可以说是即插即用呀:)。安装好后,运行Girder后,指示灯LED1就开始闪烁,表明电路正常工作了,这时就可以使用你的遥控器了,当关闭Girder后电路板的电源也会被切断,指示灯熄灭。下面是制作过程和具体的一些注意事项等。

  图一是这个遥控接收器的全部电原理图。要用到具体元器件和参数就请看表一了。呵,这些元器件是再普通不过的了,花上二十元就可以到电子市场买到了,想想看市场上一个PC遥控接收器也不便宜呀,这等差距身为DIYer的我们怎能不DIY一下呀?呵呵。图二是元件的外观图。

 

元件

数量

元件参数

一体化红外接收头

1

一体化红外接收头

DB9串行口插座

1

公、母头均可

AT89C2051

1

AT89C1051或4051也可

11.0592M晶振

1

 11.0592M 

D1,D2

2

整流二极管IN4148

D3

1

5.1V稳压二极管

R1,R6

1

10K电阻

R2,R5

2

220欧电阻

R3

1

4.7K电阻

C1,C2

2

30pF电容

C3,C4

2

10uF电解电容

C5

1

0.1uF电容

Q1

1

三极管9012

LED1

1

发光二极管

彩电遥控

1

SAA3010芯片

串行连接线

1

可自购接头制作

表一 元件表
 

   DB9针串口插座是公头的,也可以用母头的,都没有关系,只是用的连接线不同,无论你使用那种,在焊电路时都要看清引脚的序号(插座上打有序号),搞错了就不好了。图三是元件中的一体化红外遥控接收头和三极管9012的引脚示意图,要注意的是图中的9012的引脚示意图只是我购买到的9012的引脚极性示意图,可能和你购买到的不同,在装到电路板上时先有万用表测好它的引脚极性,已免意外损坏元件。什么?不会测,那要找找相关的资料学学了,或是让朋友代劳,要不就在买元件时让商家告诉你。收集好元件,我们就可以动手做了。


图三 两个重要元件的引脚示意图

首先,要切割一块合适的电路板。这里我用多孔的万用板,我做小东西时通常都是使用它,很方便,不过做复杂一点就不太好了。当然有条件可以自已加工印刷电路板,呵,笔者认为这小小的DIY电路就用不着加工印刷板了。一般购买到的万用板都比较大,这里我们可用锯片或界刀来切割一块大约4cm*3cm的电路板(如图四)。可用砂纸修饰一下电路板的边缘使其光滑,搞定之后就是对着电路图插上元件,焊、焊、焊!哦,串口插座插不下去?可用尖嘴钳轻轻对着电路板的孔位,稍微钳弯一下插座的引脚就可以顺利插上去焊好了。图五就是焊好的板子,这里看到的是修改过几次电路的,焊点就不太好了:P 图六是还没有插上AT89C2051芯片的完成品,接下来就是烧写单片机程序了,没有烧写器就只有出钱请别人烧了,到电子市场或专修电脑BIOS的地方都有代烧芯片的服务。且慢,先下载这个编译好的单片机程序吧。IR.hex。有些遥控电路是没有使用到的单片机的,这些电路虽然很简单容易自制,但无法扩展功能,现在我做的这个还留有12个功能引脚,也就是说它还可以扩展很多功能,如加继电器可以控制有源音箱显示器等的电源或加相应的电路控制和监测PC机内的散热风扇的转速等等,不过这些就需要修改单片机源程序了。下载并烧写好后,把芯片插到板子上的IC插座上就算完工了,记住对好引腿号不要插反方向了。完成品就看图七了。


图四 切割多孔万用电路板

 

 


图九 使用中的DIY遥控接收器

  在Girder的使用中要想尽可能多的在同一个文件中定义不同软件的操作时,可以定义一个返回键,返回到一个控制软件的列表菜单,再定义各个数字键进入相应的软件命令组,然后关闭菜单,再键返回键时就关闭软件菜单进入控制列表。这里可能很难说明白,大家可以看看图十,并下载MyIR.GML看看具体是如何定义的。我的返回键是用遥控上的Recall,文件中只设定了,WINAMP和常用的系统控制功能。先按Recall,再按1就打开系统控制,按2则是打开WINAMP,进入功能组后,想切换功能组就再按Recall。Girder功能很多组合起来就很好用了,摸索多几次就能用遥控玩转你的PC了。

以上部分内容转载于网上,如有涉及到版权问题,请即通知本人删除

juntry@126.com