光学  

   你现在的位置:JUNTRY>>主 页>>              今天是:

报警产生器

 

1.  实验任务

用 P1.0 输出 1KHz 和 500Hz 的音频信号驱动扬声器,作报警信号,要求 1KHz 信号响 100ms , 500Hz 信号响 200ms, 交替进行, P1.7 接一开关进行控制,当开关合上响报警信号,当开关断开告警信号停止,编出程序。

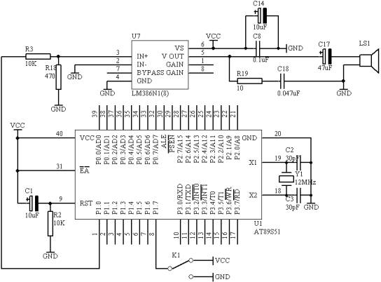
2.  电路原理图

图 4.6.1

3.  系统板上硬件连线

•  把“单片机系统”区域中的 P1.0 端口用导线连接到“音频放大模块”区域中的 SPK IN 端口上;

•  在“音频放大模块”区域中的 SPK OUT 端口上接上一个 8 欧的或者是 16 欧的喇叭;

•  把“单片机系统”区域中的 P1.7/RD 端口用导线连接到“四路拨动开关”区域中的 K1 端口上;

4.  程序设计内容

•  信号产生的方法

500Hz 信号周期为 2ms ,信号电平为每 1ms 变反 1 次, 1KHz 的信号周期为 1ms ,信号电平每 500us 变反 1 次;

5.  程序框图

图 4.6.2

6.  汇编源程序

FLAG BIT 00H

ORG 00H

START: JB P1.7,START

JNB FLAG,NEXT

MOV R2,#200

DV: CPL P1.0

LCALL DELY500

LCALL DELY500

DJNZ R2,DV

CPL FLAG

NEXT: MOV R2,#200

DV1: CPL P1.0

LCALL DELY500

DJNZ R2,DV1

CPL FLAG

SJMP START

DELY500: MOV R7,#250

LOOP: NOP

DJNZ R7,LOOP

RET

END

7.  C语言源程序

#include <AT89X51.H>

#include <INTRINS.H>

bit flag;

unsigned char count;

void dely500(void)

{

unsigned char i;

for(i=250;i>0;i--)

{

_nop_();

}

}

void main(void)

{

while(1)

{

if(P1_7==0)

{

for(count=200;count>0;count--)

{

P1_0=~P1_0;

dely500();

}

for(count=200;count>0;count--)

{

P1_0=~P1_0;

dely500();

dely500();

}

}

}

}

   

  · AT89S51单片机试验以及教程 01 闪烁灯

 · AT89S51单片机试验以及教程 02 模拟开关灯

 · AT89S51单片机试验以及教程 03 多路开关状态指示

  · AT89S51单片机试验以及教程 04 广告灯的左移右移

 · AT89S51单片机试验以及教程 05 广告灯(利用取表方式)

  · AT89S51单片机试验以及教程 06 报警产生器

 · AT89S51单片机试验以及教程 07 I/O并行口直接驱动LED显示

 · AT89S51单片机试验以及教程 08 按键识别方法之一

 · AT89S51单片机试验以及教程 09 一键多功能按键识别技术

 · AT89S51单片机试验以及教程 10 00-99计数器

 · AT89S51单片机试验以及教程 11 00-59秒计时器(利用软件延时)

 · AT89S51单片机试验以及教程 12 可预置可逆4位计数器

 · AT89S51单片机试验以及教程 13 动态数码显示技术

  · AT89S51单片机试验以及教程 14 4×4矩阵式键盘识别技术

  · AT89S51单片机试验以及教程 15 定时计数器T0作定时应用技术(一)

  · AT89S51单片机试验以及教程 16 定时计数器T0作定时应用技术(二)

 · AT89S51单片机试验以及教程 17 99秒马表设计

  · AT89S51单片机试验以及教程 18 “嘀、嘀、……”报警声

 · AT89S51单片机试验以及教程 19 “叮咚”门铃

 · AT89S51单片机试验以及教程 20 数字钟

 · AT89S51单片机试验以及教程 21 拉幕式数码显示技术

 · AT89S51单片机试验以及教程 22 电子琴

 · AT89S51单片机试验以及教程 23 模拟计算器数字输入及显示

  · AT89S51单片机试验以及教程 24 8X8 LED点阵显示技术

 · AT89S51单片机试验以及教程 25 点阵式LED“0-9”数字显示技术

 · AT89S51单片机试验以及教程 26 点阵式LED简单图形显示技术

 · AT89S51单片机试验以及教程 27 ADC0809A/D 转换器基本应用技术

 · AT89S51单片机试验以及教程 28 数字电压表

 · AT89S51单片机试验以及教程 29 两点间温度控制

 · AT89S51单片机试验以及教程 30 四位数数字温度计

 · AT89S51单片机试验以及教程 31 6位数显频率计数器

 · AT89S51单片机试验以及教程 32 电子密码锁设计

 · AT89S51单片机试验以及教程 33 4×4键盘及8位数码管显示构成的电子密码锁

 · AT89S51单片机试验以及教程 34 有存储器功能的数字温度计-DS1624技术应用

 · AT89S51单片机试验以及教程 35 DS18B20数字温度计使用

 

 

以上部分内容转载于网上,如有涉及到版权问题,请即通知本人删除

copyright© 2004-2005 all rights reserved www.JUNTRY(.IK8).com

juntry@126.com