光学  

   你现在的位置:JUNTRY>>主 页>>              今天是:

   

电子密码锁设计

 

1.实验任务

根据设定好的密码,采用二个按键实现密码的输入功能,当密码输入正确之后,锁就打开,如果输入的三次的密码不正确,就锁定按键 3 秒钟,同时发现报警声,直到没有按键按下 3 种后,才打开按键锁定功能;否则在 3 秒钟内仍有按键按下,就重新锁定按键 3 秒时间并报警。

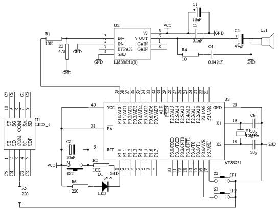
2.电路原理图

3.系统板上硬件连线

(1). 把“单片机系统”区域中的 P0.0/AD0 用导线连接到“音频放大模块”区域中的 SPK IN 端子上;

(2). 把“音频放大模块”区域中的 SPK OUT 端子接喇叭和;

(3). 把“单片机系统”区域中的 P2.0/A8 - P2.7/A15 用 8 芯排线连接到“四路静态数码显示”区域中的任一个 ABCDEFGH 端子上;

(4). 把“单片机系统“区域中的 P1.0 用导线连接到“八路发光二极管模块”区域中的 L1 端子上;

(5). 把“单片机系统”区域中的 P3.6/WR 、 P3.7/RD 用导线连接到“独立式键盘”区域中的 SP1 和 SP2 端子上;

4.程序设计内容

(1). 密码的设定,在此程序中密码是固定在程序存储器 ROM 中,假设预设的密码为“ 12345 ”共 5 位密码。

(2). 密码的输入问题:

由于采用两个按键来完成密码的输入,那么其中一个按键为功能键,另一个按键为数字键。在输入过程中,首先输入密码的长度,接着根据密码的长度输入密码的位数,直到所有长度的密码都已经输入完毕;或者输入确认功能键之后,才能完成密码的输入过程。进入密码的判断比较处理状态并给出相应的处理过程。

(3). 按键禁止功能:初始化时,是允许按键输入密码,当有按键按下并开始进入按键识别状态时,按键禁止功能被激活,但启动的状态在 3 次密码输入不正确的情况下发生的。

5.C语言源程序

#include <AT89X52.H>

unsigned char code ps[]={1,2,3,4,5};

unsigned char code dispcode[]={0x3f,0x06,0x5b,0x4f,0x66,

0x6d,0x7d,0x07,0x7f,0x6f,0x00,0x40};

unsigned char pslen=9;

unsigned char templen;

unsigned char digit;

unsigned char funcount;

unsigned char digitcount;

unsigned char psbuf[9];

bit cmpflag;

bit hibitflag;

bit errorflag;

bit rightflag;

unsigned int second3;

unsigned int aa;

unsigned int bb;

bit alarmflag;

bit exchangeflag;

unsigned int cc;

unsigned int dd;

bit okflag;

unsigned char oka;

unsigned char okb;

void main(void)

{

unsigned char i,j;

P2=dispcode[digitcount];

TMOD=0x01;

TH0=(65536-500)/256;

TL0=(65536-500)%256;

TR0=1;

ET0=1;

EA=1;

while(1)

{

if(cmpflag==0)

{

if(P3_6==0) //function key

{

for(i=10;i>0;i--)

for(j=248;j>0;j--);

if(P3_6==0)

{

if(hibitflag==0)

{

funcount++;

if(funcount==pslen+2)

{

funcount=0;

cmpflag=1;

}

P1=dispcode[funcount];

}

else

{

second3=0;

}

while(P3_6==0);

}

}

if(P3_7==0) //digit key

{

for(i=10;i>0;i--)

for(j=248;j>0;j--);

if(P3_7==0)

{

if(hibitflag==0)

{

digitcount++;

if(digitcount==10)

{

digitcount=0;

}

P2=dispcode[digitcount];

if(funcount==1)

{

pslen=digitcount;

templen=pslen;

}

else if(funcount>1)

{

psbuf[funcount-2]=digitcount;

}

}

else

{

second3=0;

}

while(P3_7==0);

}

}

}

else

{

cmpflag=0;

for(i=0;i<pslen;i++)

{

if(ps[i]!=psbuf[i])

{

hibitflag=1;

i=pslen;

errorflag=1;

rightflag=0;

cmpflag=0;

second3=0;

goto a;

}

}

cc=0;

errorflag=0;

rightflag=1;

hibitflag=0;

a: cmpflag=0;

}

}

}

void t0(void) interrupt 1 using 0

{

TH0=(65536-500)/256;

TL0=(65536-500)%256;

if((errorflag==1) && (rightflag==0))

{

bb++;

if(bb==800)

{

bb=0;

alarmflag=~alarmflag;

}

if(alarmflag==1)

{

P0_0=~P0_0;

}

aa++;

if(aa==800)

{

aa=0;

P0_1=~P0_1;

}

second3++;

if(second3==6400)

{

second3=0;

hibitflag=0;

errorflag=0;

rightflag=0;

cmpflag=0;

P0_1=1;

alarmflag=0;

bb=0;

aa=0;

}

}

if((errorflag==0) && (rightflag==1))

{

P0_1=0;

cc++;

if(cc<1000)

{

okflag=1;

}

else if(cc<2000)

{

okflag=0;

}

else

{

errorflag=0;

rightflag=0;

hibitflag=0;

cmpflag=0;

P0_1=1;

cc=0;

oka=0;

okb=0;

okflag=0;

P0_0=1;

}

if(okflag==1)

{

oka++;

if(oka==2)

{

oka=0;

P0_0=~P0_0;

}

}

else

{

okb++;

if(okb==3)

{

okb=0;

P0_0=~P0_0;

}

}

}

}

 

  · AT89S51单片机试验以及教程 01 闪烁灯

 · AT89S51单片机试验以及教程 02 模拟开关灯

 · AT89S51单片机试验以及教程 03 多路开关状态指示

  · AT89S51单片机试验以及教程 04 广告灯的左移右移

 · AT89S51单片机试验以及教程 05 广告灯(利用取表方式)

  · AT89S51单片机试验以及教程 06 报警产生器

 · AT89S51单片机试验以及教程 07 I/O并行口直接驱动LED显示

 · AT89S51单片机试验以及教程 08 按键识别方法之一

 · AT89S51单片机试验以及教程 09 一键多功能按键识别技术

 · AT89S51单片机试验以及教程 10 00-99计数器

 · AT89S51单片机试验以及教程 11 00-59秒计时器(利用软件延时)

 · AT89S51单片机试验以及教程 12 可预置可逆4位计数器

 · AT89S51单片机试验以及教程 13 动态数码显示技术

  · AT89S51单片机试验以及教程 14 4×4矩阵式键盘识别技术

  · AT89S51单片机试验以及教程 15 定时计数器T0作定时应用技术(一)

  · AT89S51单片机试验以及教程 16 定时计数器T0作定时应用技术(二)

 · AT89S51单片机试验以及教程 17 99秒马表设计

  · AT89S51单片机试验以及教程 18 “嘀、嘀、……”报警声

 · AT89S51单片机试验以及教程 19 “叮咚”门铃

 · AT89S51单片机试验以及教程 20 数字钟

 · AT89S51单片机试验以及教程 21 拉幕式数码显示技术

 · AT89S51单片机试验以及教程 22 电子琴

 · AT89S51单片机试验以及教程 23 模拟计算器数字输入及显示

  · AT89S51单片机试验以及教程 24 8X8 LED点阵显示技术

 · AT89S51单片机试验以及教程 25 点阵式LED“0-9”数字显示技术

 · AT89S51单片机试验以及教程 26 点阵式LED简单图形显示技术

 · AT89S51单片机试验以及教程 27 ADC0809A/D 转换器基本应用技术

 · AT89S51单片机试验以及教程 28 数字电压表

 · AT89S51单片机试验以及教程 29 两点间温度控制

 · AT89S51单片机试验以及教程 30 四位数数字温度计

 · AT89S51单片机试验以及教程 31 6位数显频率计数器

 · AT89S51单片机试验以及教程 32 电子密码锁设计

 · AT89S51单片机试验以及教程 33 4×4键盘及8位数码管显示构成的电子密码锁

 · AT89S51单片机试验以及教程 34 有存储器功能的数字温度计-DS1624技术应用

 · AT89S51单片机试验以及教程 35 DS18B20数字温度计使用

 

 

 

 

 

以上部分内容转载于网上,如有涉及到版权问题,请即通知本人删除

copyright© 2004-2005 all rights reserved www.JUNTRY(.IK8).com

juntry@126.com